444 46 46
CHECK-UP
E-RANDEVU
E-SONUÇ
menu trigger
menu trigger
Anasayfa
Kurumsal
Hakkımızda
Başkanın Mesajı
Vizyon & Misyon
Amaç & Hedefler
Hastane Organizasyon Şeması
İş Başvurusu
Hastane Ziyaretçi Kuralları
Refakatçi Politikası
Bilgi Toplumu Hizmetleri
Tıbbi Birimler
Acil Servis
Ameliyathaneler
Anestezi ve Reanimasyon
Beslenme ve Diyetetik
Beyin Omurilik ve Sinir Cerrahisi
Biyokimya
Check-up
Çocuk Cerrahisi
Çocuk Hematoloji
Çocuk Kardiyoloji
Çocuk Sağlığı ve Hastalıkları
Çocuk Yoğun Bakım
Dermatoloji (Cildiye)
Endokrinoloji ve Metabolizma
Enfeksiyon Hastalıkları ve Mikrobiyoloji
Erişkin Yoğun Bakım
Fizik Tedavi ve Rehabilitasyon
Hepsini Gör
Hekimler
Kalite Yönetimi
Hastane Kalite Yönetim Birimi
Kalite Organizasyon Şeması
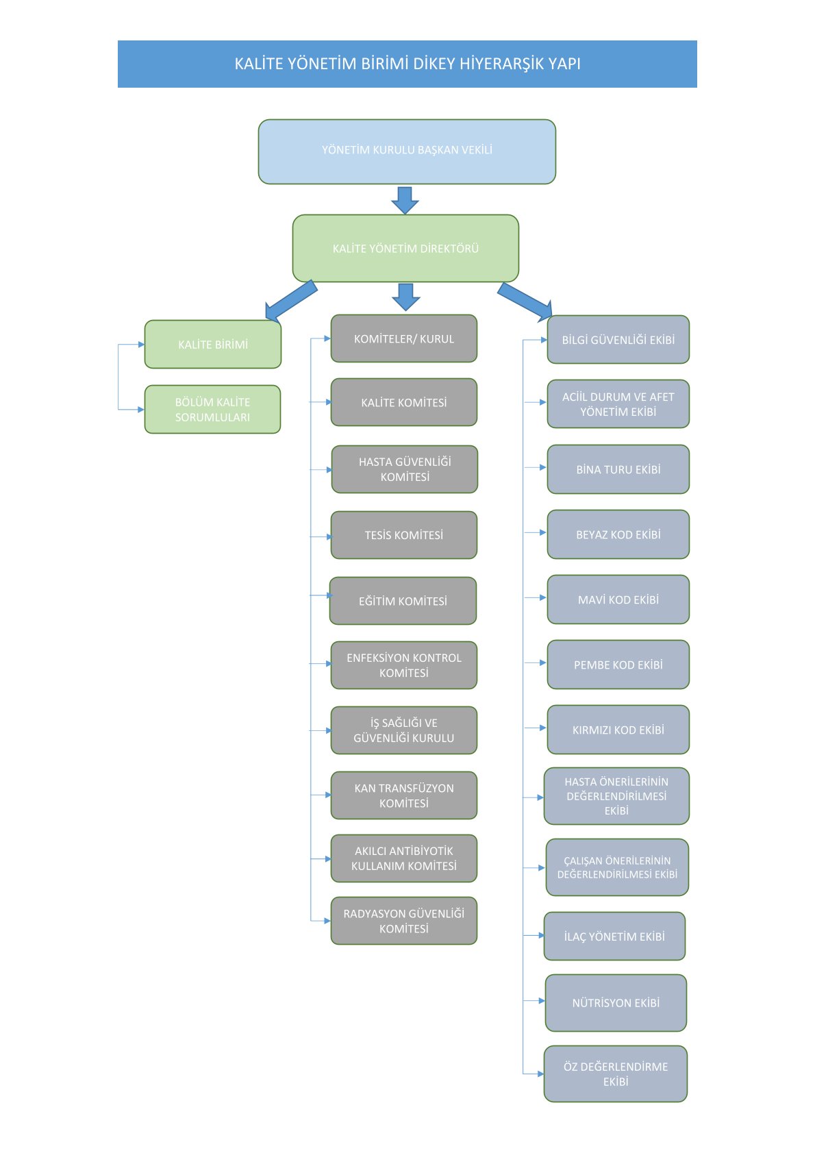
Dikey Hiyerarşik Yapı
Yatay Hiyerarşik Yapı
Doküman Yönetimi
Talimatlar
Prosedürler
Rehberler
Görev Tanımları
Listeler
Planlar
Komiteler
Tüm Komiteler
Hasta Güvenliği Komitesi
Tesis Güvenliği Komitesi
Eğitim Komitesi
İş Sağlığı ve Güvenliği Kurulu
Enfeksiyon Kontrol Komitesi
Kan Transfüzyon Komitesi
Ekipler
Bilgi Güvenliği Ekibi
Bina Turu Ekibi
Beyaz Kod Ekibi
Mavi Kod Ekibi
Pembe Kod Ekibi
Kırmızı Kod Ekibi
Hasta Görüşlerini Değerlendirme Ekibi
Çalışan Görüşlerini Değerlendirme Ekibi
Nütrisyon Ekibi
Acil Durum ve Afet Yönetim Ekibi
İlaç Yönetim Ekibi
Anlaşmalı Kurumlar
Bülten
Broşürler
Haberler
Sağlık Bülteni
Videolar
Galeri
İletişim
Dikey Hiyerarşik Yapı
Sosyal Medya Linkleri:
Sosyal Medya Linkleri:
HG Holding Kuruluşudur
Hayatınız Güvende
444 46 46
Randevular, birim hizmetleriyle ilgili bilgiler için
HG Holding © 2025